Stax SRD7
Stax SRD7を入手した。Stax専用の5-pinのコネクタ(出力端子)が欲しかったからである。このコネクタは以前はStax本社で数百円で販売されていたし、一時期はカタログにも載っていた。今はどうなんだろう?多分、大昔のマイク・コネクタか何かの規格に合致するものだろうと推測しているが、少なくとも秋葉原の店先で見たことは無い。
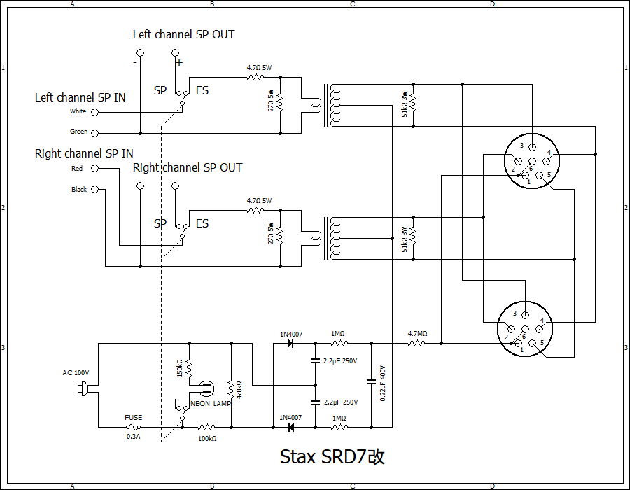
そのコネクタがひとつだけのSRD6に比べSRD7は2個ついているし、昇圧トランスもひと回り大きい。ヒューズは筐体の内部では無く後面にある。イヤースピーカー(ES)とスピーカー(SP)との切り換えスイッチは電源スイッチを兼ねていてインディケータ・ランプのネオン管も付いてる。
但し、両者の回路そのものは基本的に同一である。どうも入手した2台を比べるとSRD7の方が部品は古いので製造年は古いようだ。両機種共に長く販売されていたもので内部は逐次変更・改良が施されていたのだろう。
ネット上のヘッドフォン近代博物館(http://20cheaddatebase.web.fc2.com/ )に掲載されていた取説上の回路図には記されているバイアスとトランスの2次側巻線の中点を結ぶ0.1μFのコンデンサは入手したSRD7には元々付いていなかった。先に入手したSRD6でもこのコンデンサは基盤上にリード線の孔が無く、基盤上部に後付けで加えられた感があった。あくまで推測だが、コンデンサが無い場合高圧バイアス回路が商用電源からトランスを介せず抵抗分圧しただけで両波倍圧整流されており、接続するアンプ(例えばトランスレス型)によってはハムが出て、後で追加された可能性がある。ここは、ジャンク箱にあった0.47μF 400Vを追加してみたが、付けても付けなくても変化が無い。実際に雑音が出たかどうかはともかく、静電型スピーカではこのコンデンサは本来不要。むしろ数メガ(Acoustatでは何と500MΩ)の抵抗を介して高圧バイアスが供給されるのが通例である。ここにコンデンサがあって電荷を蓄積出来ると万一振動膜と固定電極(ステータ)が接触したときに大きなエネルギーとなって膜を損焼する。イヤースピーカーの場合は膜が小さく、張力をもって張られており、ギャップもそこそこあるので接触の可能性は極めて低い。結局このコンデンサは外した。
なお、ネットに上げられている取説の回路図とは電源の結線も少し本機と異なる。先のコンデンサだけでなく幾つものバージョンがあるのか同じ型式でも問題が出る度に改善されていたのだろう。
高圧バイアス回路のダイオード、コンデンサはサッサと交換。破損はしていないが、ダイオードの足は黒く変色していた。代わりの部品は秋葉原に出る暇が無いのでジャンク箱を掻き回して調達。双方向性定電圧ダイオードZ1082(アバランシェ・ダイオードかな?)は両端の電圧が低下していたのでさっさと外して代わりに470kΩを入れる。これでAC82V程度が両波倍圧整流に送り込まれる。最終的なバイアス電圧は1000:1の手作り高圧プローブ(入力インピーダンス1GΩ)をアドバンストの古いデジタルマルチメーターR6441に接続してで確認したら、230V程度出てたのでOK。以前のSRD6改では商用電源100Vの片側に直列に入っている100kΩに220kΩをパラに入れていたが、そうするとバイアス電圧が245V程度になっていたことも分かった。つまりその220kΩは要らなかったのだ。
このバイアス電源は後で変更しよう。両波倍圧整流の必要は無く、片波の5倍圧のコッククロフト・ウォルトン回路にして2倍圧の所と5倍圧の所から取り出せば、ノーマルバイアス(Staxでは高圧バイアス230Vの旧機種をこう呼ぶ)とプロバイアス(高圧バイアス580Vの機種)の両方に対応できる。
あと、後ろのスピーカー・ケーブル・ポストはとても使い難いので何とかしなくては。例によって、トモカのSP-359か、ジョンソン端子か、陸式端子かな。端子のベースは黒ベークか何かで出来ているので加工は楽そう。
SRD7にはイヤースピーカーとスピーカーとの切り換えを兼ねた電源スイッチがあるが、何せうちのSR5は寝起きが悪い。その点、SRD6は常時高圧バイアスが印加されていて良かった。イヤースピーカーが集塵機になってしまう可能性もあるが、電源スイッチはバイパスして常時オンになるようにしよう。
そこで、方針転換。トランスも上質らしいSRD7を使える形で保存して、SRD6のコネクタを外して専用アンプに使おう。SRD7の周波数特性とインピーダンス特性はちゃんと測って必要に応じて補正せねば。1次側に27Ωのシャント抵抗が入っているだけなので(2020.11.21)。
さて、efu氏が公開しているオーディオ用テスト信号発生ソフトWaveGeneやBachagi.h氏が以前公開していたMySpeakerのピンク・ノイズ等を用いて耳で確かめると左側が右に比べ2.5dB位低ようだ。測定はしていないが、これは予想外に差が大きい。低音の音圧も低い様だ。
仕方が無い。壊すことになるかも知れないが振動膜の状態を調べることにした。そうっと分解して、振動膜Assyを取り出す。少し汚れていたのでアルコールとティッシュで清掃する。SHOWA(ショーワグローブ)の静電気除去スプレーSB-8をさっと噴霧してアルコールをしみこませたティッシュで満遍無く広げる。そのあと余計な埃をキーボードの掃除に使うエア・ダスターを遠くから噴射して吹き飛ばす。サランラップで試したときにはこの方法で108Ω/□のオーダーの表面電気抵抗率が得られる。
静電型スピーカではこれより導電性が高いと電荷が移動し易く特性が下がるという。つまり、膜の表面は高圧バイアスからの電荷が伝わらないといけないが、電荷が動き回らない程度のコンダクタンス、逆に言えば高い表面抵抗率が求められる、らしい。だから静電型のスピーカーで金属蒸着膜を使ったものは少なくともフルレンジ型には少なく、各社独自の高抵抗だが電荷を行き渡らせられる程度の導電性をもったコーティング剤を処理している。例えば、フルレンジ型の元祖ともいえるQUADのESL57ではナイロンでCaltonと呼ばれるものだったらしい。これを有機溶剤で溶かして塗ってあるそうだ。ESL57をレストアするにはCaltonか同等品であるElvamideを入手して用いている。ESL57の場合は他機種より表面抵抗率が高いが、その分振動膜と固定電極の距離が短い。レストアする人達やDIYで静電型スピーカを作成する人達の中にはグラファイトの粉を使ったり、ある種の糊を使ったりしているが、欧米で最も広く利用されているのはLicron Crystalという商品名の静電気防止スプレーだ。日本ではエレガードの愛好者が多いらしい。Licron Crystalでの失敗例もあるので、表面抵抗率(の少なくともオーダー)を計測しながら作業するのがお勧めである。また、振動膜の表面へ高圧バイアスからどう接続するかも重要である。これが悪いと寝起きが悪くなる。SR5の場合は振動膜が2枚の薄いアルミ製(?)のリングに挟まれていてそのリングに高圧バイアスからの金属の舌が触れるようになっている。が、アルミの表面が酸化すると接触が悪くなりそうだし、リングと振動膜のコーティングの間の接触部分も重要のようだ。
音圧の低い左側を分解して再コーティングしたのだが、聴いてみると今度は左側の音圧が高くなってしまった。これは両側同様に手を入れないと揃いそうに無いので、右側も分解して再コーティングを施す。試しに聞いてみるとバッチリ左右が揃っているし、第一音圧が高いし、低音がしっかり聞こえる(2020.11.22、11.28日加筆)。
困ったことにハムも聞こえる。ハム以外のジュルジュルといった変なノイズも聞こえる。多分、商用電源から入ってきたのだろう。これは困った。SRD7の雑音対策を考えないといけないな。アッ、ハムは電源コンセントの向きによって出たりでなかったりする。これだな、前に入手したSRD6の高圧バイアスとトランスの2次側の中点との間に0.1μFが後付け的に入れてあった訳は。4.7MΩの手前に1MΩを入れてその間にコンデンサ(0.1μF 250V)を入れてハム退治だ。MySpeakerのレベル調整用ピンクノイズで気を付けて聴くと、どうだろう左側が僅かに(1dB位?)低いかも知れない。まあ、バランス・コントロールで微調整できる範囲なので問題無いだろう。
アンプを通して矩形波を加えるとトランスを通った後小さなオーバーシュートが見られる。高音域で特性のアバレが多少あるのかも知れない。でも、小さなトランスだが頑張っていると思う。試しにトランスの2次側に手持ちの抵抗(51kΩ 3W)をパラに入れてみたが、波形はあまり変化が無いようだ。ただ、視聴すると高音域よりもむしろ低音域の幅が広がった感があるし、左右の広がりが自然に感じる。何が変わったのだ?(2020.11.28)。



コメント
コメントを投稿